Mạch khởi động sao tam giác: Nguyên lý, sơ đồ và cách đấu nối

Bộ khởi động Star-delta là giải pháp hữu hiệu nhằm giảm dòng khởi động, giúp bảo vệ động cơ và các thiết bị trong hệ thống. Tìm hiểu về cấu tạo, nguyên lý hoạt động, sơ đồ lắp đặt và cách đấu nối của mạch khởi động này trong bài viết dưới đây của KTH ELECTRIC.

Mạch khởi động sao-tam giác là gì?

Mạch Star Delta Starter là mạch điện dùng để giảm dòng khởi động cho động cơ không đồng bộ rôto lồng sóc 3 pha, tránh sụt áp và ảnh hưởng đến các thiết bị khác.

Thông thường khi khởi động trực tiếp, dòng khởi động của động cơ có thể lớn hơn dòng định mức từ 5 đến 9 lần. Vì vậy, khi khởi động động cơ từ 10HP trở lên, sử dụng mạch sao – tam giác là giải pháp cần thiết để đảm bảo an toàn thiết bị và tăng tuổi thọ động cơ.

mach-khoi-dong-sao-tam-giác-la-gi

Khi khởi động, mạch sẽ chạy ở chế độ sao. Khi tốc độ động cơ tăng lên 75% tốc độ định mức, mạch sẽ tự động chuyển sang nối các cuộn dây stato theo hình tam giác, làm tăng điện áp và dòng điện trên mỗi cuộn dây.

ban-thiet-ke-mach-sao-tam-giac

Mạch khởi động sao-tam giác thường được sử dụng cho động cơ cảm ứng 3 pha. Tuy nhiên, không phải động cơ đồng bộ 3 pha nào cũng có thể sử dụng phương pháp này. Ví dụ, với lưới điện 3 pha 380V, động cơ phải có thông số sao/tam giác là 380/660V để áp dụng mạch khởi động sao-tam giác. Nếu thông số điện áp tam giác/sao của động cơ là 220V/380V thì không thể sử dụng phương pháp trên.

Cấu tạo mạch khởi động sao tam giác

cau-tao-mach-sao-tam-giac

Cấu tạo của mạch khởi động sao-tam giác bao gồm hệ thống các contactor và mạch dẫn điện bao gồm:

  • Contactor: Gồm 3 contactor: contactor chính (K), contactor hình sao (K1), contactor tam giác (K2).
  • Hẹn giờ: Hẹn giờ kết hợp với các công tắc khởi động.
  • Công tắc khóa liên động: Kết nối contactor sao và contactor tam giác. Nếu sử dụng tiếp điểm sao và tam giác cùng lúc thì động cơ sẽ bị hỏng.
  • Rơle: Gồm 1 rơle nhiệt và 1 rơle thời gian. Rơle nhiệt sẽ được gắn trực tiếp vào contactor K để bảo vệ động cơ khi khởi động. Rơle thời gian được sử dụng để tự động chuyển đổi sau thời gian đã đặt.
  • Aptomat: Gồm 1 cầu dao cắt nguồn điện bằng tay và 1 mạch điện điều khiển.
Xem thêm  Top 10 Thiết Bị Điện Dân Dụng Và Công Nghiệp Phổ Biến 2025

Về bản chất, mạch khởi động sao-tam giác gồm có 3 cuộn dây và 3 công tắc, mỗi cuộn dây và công tắc tương ứng với 1 pha điện. Cuộn dây và công tắc của từng pha được nối với nhau nhưng không nối trực tiếp với động cơ. 3 cuộn dây được nối với nhau theo hình ngôi sao tại một điểm gọi là tâm sao. Đây cũng là điểm kết nối chung của 3 dây dẫn vào động cơ. Ba công tắc được nối với nguồn điện 3 pha, thông qua việc bật/tắt để điều khiển cuộn dây.

Nguyên lý mạch sao-tam giác

Nguyễn-ly-mạch-sao-tam-giác

Mạch khởi động sao-tam giác có hai chế độ hoạt động là sao và tam giác, hoạt động dựa trên nguyên lý:

Bắt đầu nó lên: Khi khởi động, contactor chính K và contactor sao K1 kích hoạt. Các cuộn dây U1, V1, W1 được nối vào nguồn điện. Dòng khởi động giảm chỉ bằng 1/3 dòng định mức, điện áp giảm, giúp bảo vệ động cơ.

Chuyển sang chế độ tam giác: Khi tốc độ động cơ đạt 75% tốc độ định mức, Bộ hẹn giờ đếm ngược và kích hoạt công tắc tơ tam giác K2. Contactor K1 ngắt, contactor K2 đóng. U1 nối với W2, V1 nối với U2, W1 nối với V2 tạo thành cấu trúc hình tam giác. Lúc này, động cơ sẽ hoạt động với công suất và dòng điện định mức.

Trong trường hợp động cơ bị quá tải, rơle nhiệt sẽ mở tiếp điểm thường đóng trong mạch điều khiển để ngắt các cuộn dây contactor, giúp động cơ ngừng hoạt động.

Dựa vào nguyên lý trên, chúng ta có thể tạo mạch sao-tam giác như sau:

  • Nhấn nút ON tại mạch K13-K14 => contactor K và K1 sát nhau => cài đặt chế độ mạch sao.
  • Khi động cơ tăng đến 75% tốc độ định mức, ngắt contactor K1 và đóng contactor K2 => chuyển sang chế độ tam giác cố định.
  • Để tăng độ chính xác chuyển mạch, có thể sử dụng rơle thời gian được điều chỉnh.

Ứng dụng mạch khởi động sao tam giác

Mạch sao-tam giác thường được sử dụng để khởi động với mô-men xoắn thấp đến trung bình. Những trường hợp động cơ chịu tải nặng ngay từ đầu sẽ không phù hợp với mạch khởi động này vì động cơ cần một tốc độ nhất định để chuyển từ chế độ sao sang chế độ tam giác.

mach-khoi-dong-sao-tam-giác-la-gi

Ứng dụng cụ thể của mạch khởi động sao tam giác:

  • Máy bơm nước: giúp vận hành máy bơm công suất lớn tại các nhà máy, khu xử lý nước.
  • Hệ thống HVAC: khởi động hệ thống điều hòa không khí và thông gió.
  • Công nghiệp nặng: ứng dụng trong khai thác mỏ, luyện kim, sản xuất thép…
  • Ứng dụng PLC: tích hợp mạch sao-tam giác cho hệ thống điều khiển lập trình PLC.

Phân loại mạch khởi động sao-tam giác

Mạch khởi động sao-tam giác được chia thành hai loại: mạch khởi động hở và mạch khởi động đóng.

Mạch khởi động mở sao tam giác

Đây là mạch được sử dụng phổ biến nhất. Trong thời gian dòng điện chuyển từ chế độ sao sang tam giác, cuộn dây động cơ mở. Mạch này sử dụng 3 contactor và 2 rơle trễ.

Xem thêm  Thiết bị chống sét lan truyền được sử dụng rộng rãi hiện nay là gì?

Ưu điểm: Chi phí lắp đặt thấp, dễ thực hiện, không cần trang bị thiết bị giảm điện áp.

Nhược điểm: Mạch khởi động hở dễ tạo ra dòng điện và dòng điện xoáy dâng cao, gây sập hệ thống.

Mạch khởi động sao tam giác

Khi chuyển từ chế độ sao sang tam giác, mạch này được thiết lập nhanh chóng mà không cần ngắt kết nối động cơ đường dây. Công tắc tơ và một số điện trở chuyển tiếp sẽ được lắp đặt để giảm dòng điện tăng vọt trong quá trình chuyển đổi chế độ.

mach-khoi-dong-sao-tam-giác-dong

Ưu điểm: Khắc phục được nhược điểm của mạch hở sao-tam giác, hạn chế dòng điện tăng vọt trong quá trình chuyển đổi.

Nhược điểm: Cần thêm thiết bị chuyển mạch, khiến việc lắp đặt phức tạp hơn và chi phí đầu tư cao hơn.

Sơ đồ và cách đấu nối mạch khởi động sao tam giác

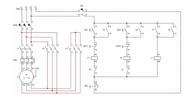
Mạch khởi động sử dụng nút ON và OFF

Mạch khởi động này có nguyên lý hoạt động tương đối đơn giản nhưng quá trình thực hiện lại dễ xảy ra sai sót do được điều khiển hoàn toàn bằng tay.

mach-khoi-dong-bang-tay

Các bước nối mạch khởi động bằng nút ON và OFF:

  • Bước 1: Nhấn ON1, động cơ chuyển sang chế độ sao. Contactor và tiếp điểm thường mở K1 đóng. Công tắc tơ K được cấp điện. U1, V1, W1 nối vào nguồn, U2, V2, W2 nối vào 1 điểm.
  • Bước 2: Nhấn OFF1. Contactor K và K1 bị ngắt, động cơ chạy chậm lại.
  • Bước 3: Nhấn nút ON2, động cơ chuyển sang chế độ tam giác. Công tắc tơ K và K2 đóng, U1, V1, W1 lần lượt nối vào W2, U2, V2.
  • Bước 4: Động cơ chạy ở tốc độ và công suất mặc định.
  • Bước 5: Nhấn nút OFF2 để dừng động cơ.

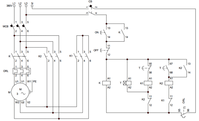
Mạch khởi động sử dụng bộ hẹn giờ

So với mạch trên thì mạch này có thêm bộ hẹn giờ chuyển mạch tự động. Thời gian chuyển mạch phụ thuộc vào thời gian tăng tốc của động cơ và tải.

Các bước thực hiện mạch như sau:

  • Bước 1: Nhấn nút ON, động cơ chạy ở chế độ sao. Tiếp điểm K và K2 đóng. Tiếp điểm thường đóng của công tắc tơ K đóng lại để giữ nút BẬT. Cuộn dây của bộ hẹn giờ bắt đầu đếm ngược.
  • Bước 2: Hết thời gian hẹn giờ, động cơ chuyển sang chế độ tam giác. Tiếp điểm thường đóng T tự động mở, contactor K2 ngắt kết nối. Tiếp điểm thường mở T đóng, cuộn dây K1 đóng.
  • Bước 3: Có 2 trường hợp động cơ ngừng quay: khi nhấn nút OFF và khi quá tải.

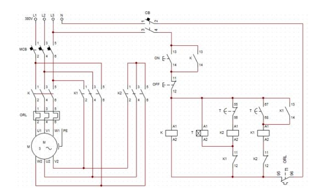
Mạch khởi động tối ưu

mach-khoi-dong-toi-uu

Mạch khởi động tối ưu giúp khắc phục nhược điểm của mạch khởi động sao tam giác: khi động cơ chuyển từ chế độ sao sang tam giác, bộ hẹn giờ vẫn tiếp tục cấp điện gây lãng phí điện năng và ảnh hưởng đến tuổi thọ thiết bị.

Để khắc phục tình trạng này, tiếp điểm thường mở K được mắc song song với tiếp điểm thường mở T. Bộ định thời cũng được mắc nối tiếp với tiếp điểm thường đóng K1.

Xem thêm  So sánh sự khác biệt của RCCB và ELCB

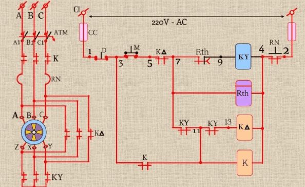
Mạch khởi động sao tam giác sử dụng PLC

mach-khoi-dong-bang-plc

Đây là mạch có hiệu suất cao nhất tương ứng chi phí lắp đặt cũng lớn hơn 3 mạch trên. Ngoài ra, mạch này có cấu trúc phức tạp, đòi hỏi sự hiểu biết về kỹ thuật nối dây.

Lưu ý lựa chọn công suất thiết bị trong mạch khởi động sao tam giác

tu-dien-khoi-dong-mach-dong-co-sao-tam-giác

Trong mạch khởi động sao-tam giác, động cơ hoạt động chủ yếu ở chế độ tam giác. Chế độ sao chỉ tham gia vào giai đoạn khởi động. Khi đó, contactor chính và contactor tam giác sẽ hoạt động liên tục trong khi động cơ đang chạy. Vì vậy, cần căn cứ vào catalog động cơ để xác định thông số công suất và điện áp đấu nối sao/tam giác.

Ví dụ, có một động cơ 220HP, Idm = 294A, điện áp chạy tam giác sao là 380/660V.

Để động cơ hoạt động hiệu quả, dòng điện qua contactor chính và contactor tam giác được tính như sau: Iđm/2 = 294/2 = 174A.

Dòng điện của contactor sao nhỏ hơn 1 cấp, tức là nhỏ hơn 147A.

Các câu hỏi thường gặp liên quan đến mạch khởi động star delta

Câu 1: Mạch sao-tam giác có ưu điểm và nhược điểm gì?

Hồi đáp: Mạch sao-tam giác có những ưu điểm sau:

  • Giá thành thấp, dễ kết nối nên được sử dụng rộng rãi trong công nghiệp.
  • Không có giới hạn về số lần động cơ có thể hoạt động.
  • Khởi động bằng phương pháp này giúp giảm dòng khởi động đi 3 lần so với dòng định mức.
  • So với tủ điện của các phương pháp khởi động khác, tủ điện của bộ khởi động sao tam giác nhỏ hơn và chiếm ít không gian hơn.

Tuy nhiên, mạch khởi động sao-tam giác là phương pháp khởi động cơ bản nên sẽ không hiệu quả bằng khởi động qua biến tần. Ngoài ra, việc chuyển từ chế độ sao sang chế độ tam giác dễ tạo ra dao động dòng điện và mômen xoáy khiến hệ thống bị sập hoặc dòng khởi động giảm 3 lần ở chế độ sao, dẫn đến mômen xoắn chỉ đạt ⅓ hiệu ứng cơ học ban đầu.

Câu 2: Mối quan hệ giữa điện áp và dòng điện giữa mạch sao và mạch tam giác là gì?

Hồi đáp: Mối quan hệ giữa mạch sao và mạch tam giác được thể hiện qua các công thức sau:

Mạch sao:

công-thuc-mach-dầu-sao

Mạch tam giác:

công-thuc-mach-dau-tam-giac

hết-quan-anh-mạch-sao-và-mạch-tam-giác

Công thức chuyển đổi mạch khởi động sao-tam giác:

cong-uc-chuyen-return-mach-sao-tam-giac

Câu 3: Làm thế nào để nhận biết mạch mất tín hiệu 3 pha?

Hồi đáp: Dùng máy đo VOM đo điện trở để xác định tín hiệu 3 pha của mạch.

Động cơ 3 pha có 3 cuộn dây, 6 đầu nối và mỗi cuộn dây sẽ có điện trở khác nhau. Đặt ắc quy 9V vào đầu mỗi cuộn dây, điều chỉnh đồng hồ đo VOM về 2,5V rồi nhấn nhả nguồn điện. Nếu kim nhảy lên rồi quay về thì có kết luận: đầu cuộn dây nối với thanh màu đen cùng chiều với đầu cuộn dây nối với nguồn dương của pin. Nếu kim không thay đổi thì thay đầu kim đồng hồ. Tiếp tục như vậy với các đầu còn lại.

Câu 4: Động cơ nào không nên sử dụng mạch khởi động sao tam giác?

Hồi đáp: Động cơ có các đặc điểm sau không nên sử dụng mạch sao-tam giác:

  • Động cơ công suất thấp
  • Tải động cơ lớn
  • Những động cơ này không sử dụng điện áp 380V.

Trên đây chúng tôi vừa tổng hợp các thông tin liên quan đến mạch khởi động sao-tam giác. Hy vọng với những kiến ​​thức này các bạn có thể áp dụng để kết nối và lựa chọn công suất thiết bị phù hợp với yêu cầu của hệ điều hành. Các thông tin khác liên quan đến mạch khởi động có tại website của KTH ELECTRIC: https://btb-electric.com/vi/tin-tuc/kien-thuc-nganh/kien-thuc-tu-dien/.

Nội dung được phát triển bởi đội ngũ truonglehongphong.edu.vn với mục đích chia sẻ và tăng trải nghiệm khách hàng. Mọi ý kiến đóng góp xin vui lòng liên hệ tổng đài chăm sóc: 1900 0000 hoặc email: hotro@truonglehongphong.edu.vn

Để lại một bình luận

Email của bạn sẽ không được hiển thị công khai. Các trường bắt buộc được đánh dấu *